Modulazione e demodulazione

L'informazione che si vuole trasmettere a grande distanza, una volta convertita in un segnale elettrico, cioè in una tensione di tipo alternato, ha una frequenza piuttosto bassa.

Per poter trasmettere un segnale mediante le onde radio, servono delle frequenze elevate, in quanto maggiore è la frequenza del segnale maggiore è la distanza a cui esso può arrivare, a parità di potenza del trasmettitore.

Per risparmiare potenza, e quindi a parità di potenza raggiungere distanze più elevate, occorre convertire il segnale di partenza, che contiene l'informazione, in una frequenza più alta.

In pratica si usa la tecnologia seguente.

Da una parte si costruisce un generatore di segnale avente una frequenza molto elevata, in modo che questa tensione a frequenza elevata raggiunga grandi distanze. La frequenza generata da questo generatore è detta frequenza portante, in quanto è questa frequenza che è in grado di portare con sé l'informazione a grande distanza.

La portante non possiede alcuna informazione, in quanto è costituita da un generatore di segnale avente frequenza fissa e costante, ed ampiezza costante.

Per poter fare in modo che il segnale che contiene l'informazione si unisca alla portante, in modo da poter viaggiare insieme nello spazio vi sono diverse tecniche.

Modulazione di ampiezza

Se io unisco in un unico amplificatore due segnali:

1- il segnale in alta frequenza della frequenza portante, detta onda portante;

2 - il segnale in bassa frequenza che contiene la mia informazione, detto modulante;

ottengo in uscita dal mio amplificatore un segnale che sarà somma dei due segnali applicati in ingresso, se il mio amplificatore è di tipo lineare.

 

modulazione di ampiezza con modulante sinusoidale

 

modulazione di ampiezza con modulante rettangolare

Se, invece, il mio amplificatore è di tipo non lineare, come per esempio può essere un BJT portato a lavorare su di un punto non lineare delle sue caratteristiche di uscita, ottengo che il segnale della portante viene aumentato in ampiezza durante la semionda positiva, e viene ridotto in ampiezza durante la semionda negativa; ottengo così la modulazione in ampiezza della portante.

modulazione di ampiezza con BJT

In questo caso si dice che si è modulata in ampiezza la portante; cioè la portante ha sempre la stessa frequenza, ma l'ampiezza varia al ritmo del segnale modulante, cioè del segnale che contiene la mia informazione iniziale.

La modulazione di ampiezza viene usata nelle trasmissioni radio, e viene abbreviata sugli apparecchi radio riceventi con la sigla A.M., cioè modulazione di ampiezza.

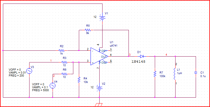
Un altro circuito per la modulazione in ampiezza è il seguente:

modulatore di ampiezza con mA741

Il circuito è stato disegnato con Orcad Capture CIS Demo e simulato con Pspice, contenuto nello stesso pacchetto applicativo Orcad.

simulazione con PSpice

Modulazione di frequenza

Se io unisco in un unico amplificatore due segnali:

1- il segnale in alta frequenza della frequenza portante, detta onda portante;

2 - il segnale in bassa frequenza che contiene la mia informazione, detto modulante;

e faccio in modo che questo segnale non venga applicato in parallelo all'ingresso, ma mi venga applicato per esempio sul condensatore, o sulla bobina, che determina la frequenza dell'oscillatore dell'onda portante, avviene che anche la frequenza dell'onda portante mi cambia, mentre resta inalterata l'ampiezza. 

modulazione di frequenza

 

Per cui ottengo in uscita dal mio amplificatore un segnale in alta frequenza, la cui frequenza è variabile al ritmo del segnale di ingresso che contiene l'informazione.

trasmettitore F.M. con diodo tunnel

componenti:

Vcc = 1,5 V

TR1 = 2N188A oppure AC126

D1 = 2N2939 diodo tunnel

 

C1 = 5 mF

C2 = 50 mF

C3 = 1.000 pF

C4 = 1,5 ÷ 5 pF

R1 = 10 kW

R2 = 10 kW

R3 = 470 W

R4  = 22 W

R5 = 270 W

 

In questo caso si dice che si è modulata in frequenza la portante; cioè la portante ha sempre la stessa ampiezza, ma la frequenza varia al ritmo del segnale modulante, cioè del segnale che contiene la mia informazione iniziale.

La modulazione di frequenza viene usata nelle trasmissioni radio e nelle trasmissioni televisive; viene abbreviata sugli apparecchi radio riceventi con la sigla F.M., cioè modulazione di frequenza; mentre nelle trasmissioni televisive viene abbreviata con le sigle V.H.F e U.H.F., cioè frequenze alte o altissime; infatti le frequenze della televisione sono superiori a quelle delle onde radio.

La modulazione dell'onda portante, sia essa di ampiezza, sia essa di frequenza,  avviene nel trasmettitore.

Demodulazione

Nell'apparecchio ricevitore arriva l'onda trasmessa dal ricevitore, cioè l'onda modulata, costituita dalla portante che è stata modulata dal segnale con contiene l'informazione. Occorre, quindi, separare nuovamente la modulante dalla portante, in modo da ricostruire l'informazione iniziale. 

Si chiama demolulatore un circuito in grado si separare la modulante dalla portante. Un demodulatore di ampiezza molto semplice è costituita da un diodo, che è detto diodo rivelatore, in quanto riesce a separare la modulante dalla portante; è sufficiente un diodo al germanio, in quanto il diodo a germanio ha una tensione di soglia inferiore a quella del silicio, cioè Vg= 0,2 V

rivelatore di modulazione di ampiezza con diodo al germanio

 

Il diodo a germanio raddrizza l'onda ricevuta, cioè mi fa passare solo una delle due semionde, per cui in uscita riottengo il segnale modulante.

Per la demodulazione di un segnale modulato in frequenza, invece, serve un particolare circuito detto discriminatore, che dà in uscita un segnale che dipende dalla maggiore o minore differenza tra il valore di frequenza che avrebbe dovuto possedere la portante, se non fosse stata modulata. 

discriminatore a rapporto

 

In pratica il discriminatore mi dà una semionda positiva se la frequenza ricevuta supera la frequenza nominale della portante; mi dà, invece, una semionda negativa se la frequenza ricevuta è minore della frequenza nominale della portante. Questo si ottiene facendo due circuiti accordati su frequenze diverse dalla portante; cioè un primo cicruito lo si accorda su frequenze superiori alla portante, ma di poco; un secondo circuito lo si accorda su frequenze di poco inferiori alla portante.

In questo modo, se la frequenza della portante è superiore a quella nominale prevista, ottengo una semionda positiva; se la frequenza della portante è inferiore a quella nominale prevista, ottengo la semionda negativa; se la frequenza con cui arriva la portante è proprio quella giusta, il segnale in uscita sarà nullo, in quanto è la somma dei due segnali dei due circuiti accordati.

Il segnale rivelato lo si porta poi ad un amplificatore di tensione che mi aumenta il segnale che contiene l'informazione, in modo da poterlo utilizzare per gli scopi previsti.


Scrivi la password        

Registro Elettronico


Corso di telecomunicazioni


Prof. Pietro De Paolis

 

2009